• 首页
  • 服务项目
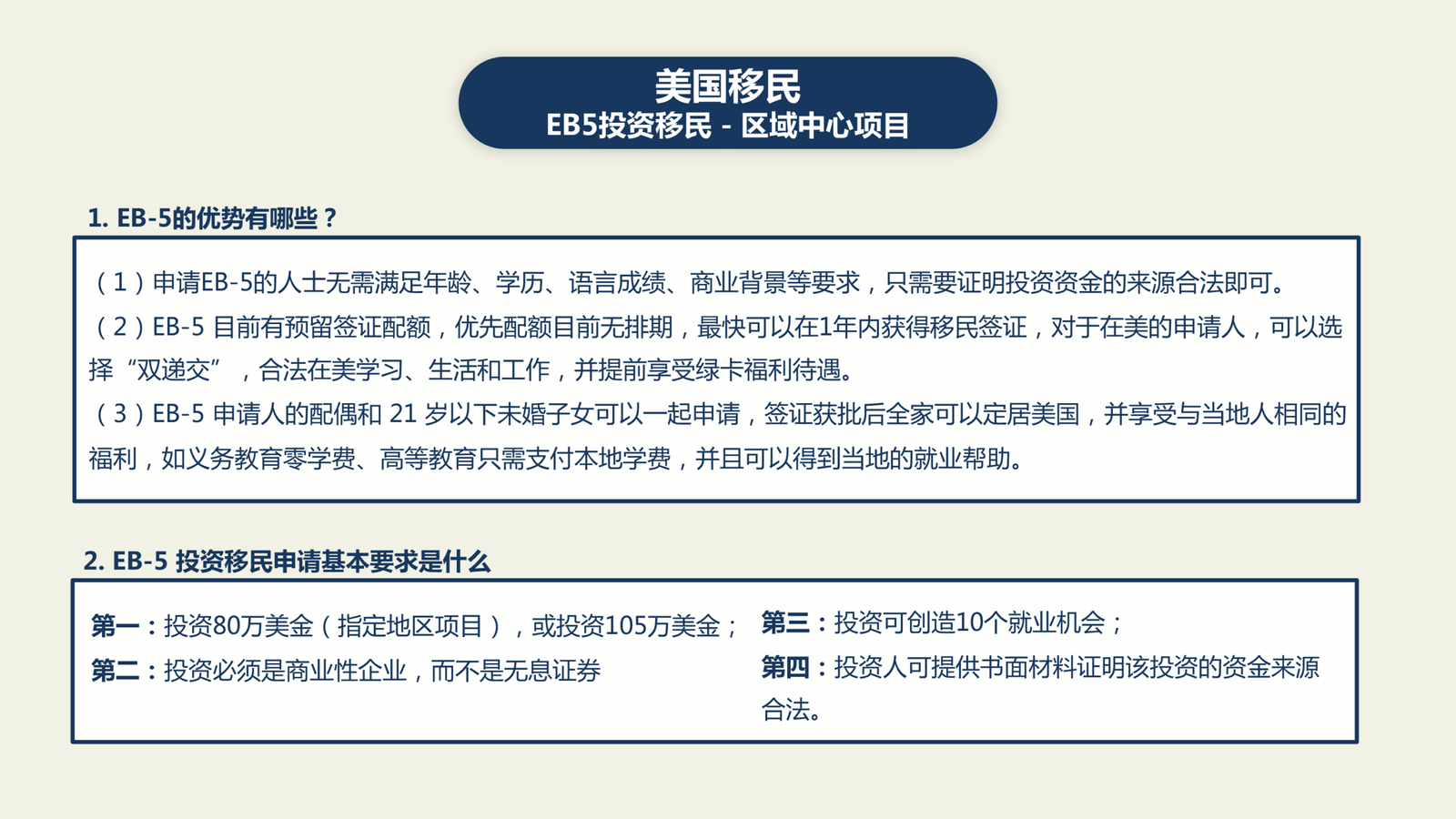
    • 美国移民
      • EB5投资移民 – 区域中心项目
        • 城市高失业率项目
        • 乡村项目
      • EB5直投
      • L1 visa转EB1C跨国高管
      • 其他小国护照申请美国E2 visa项目
    • 巴拿马移民
    • 美国保险理财投资
    • 房地产(住宅+商业)投资
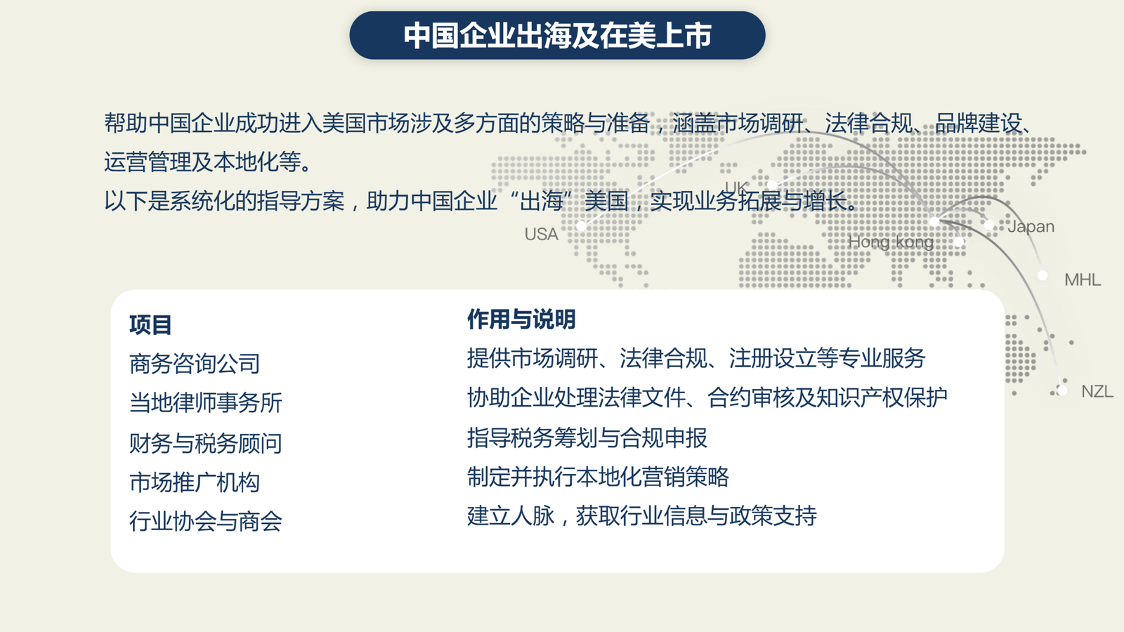
    • 中国企业出海及在美上市
    • 美国新移民安家服务
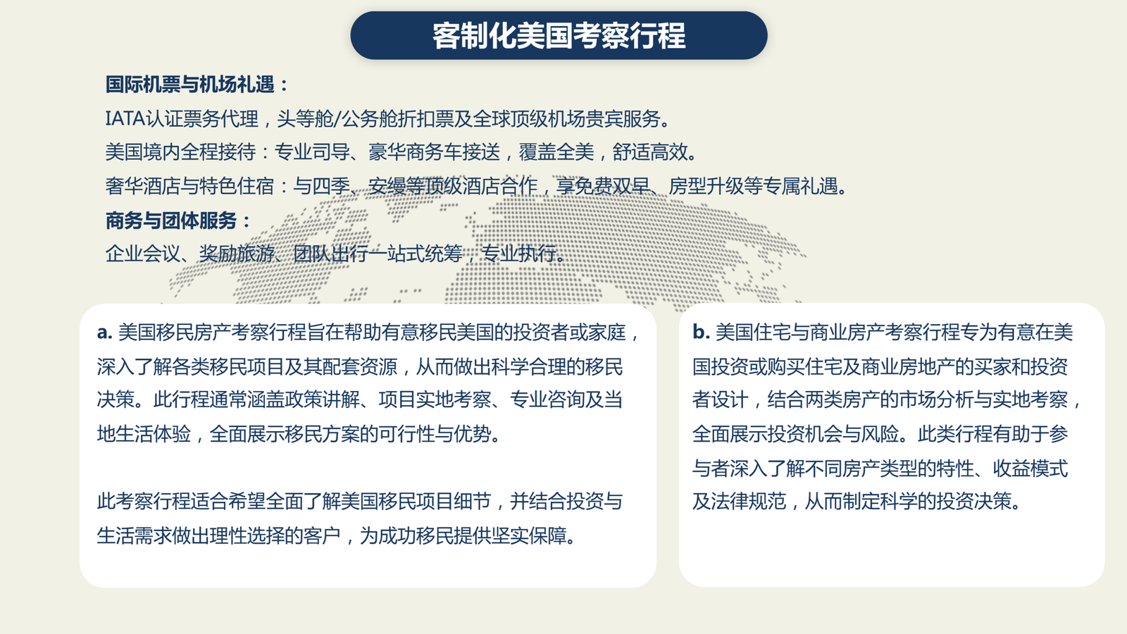
    • 客制化美国考察行程
  • 关于我们
  • 联络我们
瀏覽更多房源
  • Phone: 760-271-4866
  • Mail: yitinglau1@gmail.com
  • Address: 7 Goddard,Irvine,CA92618

快速链接

  • 首页
  • 服务项目
  • 关于我们
  • 联络我们

服务项目

  • 美国移民
  • 美国保险理财投资
  • 房地产(住宅+商业)投资
  • 中国企业出海及在美上市
  • 美国新移民安家服务
  • 客制化美国考察行程

社群媒体

Facebook-f Instagram Weixin

© 2025 Chiran Solutions LLC - 錡琅美国咨询公司. All Rights Reserved.

Scroll Up